新闻资讯

2023年NG娱乐隆兴集团举报信息管理办法

作者:    日期:2023-11-07

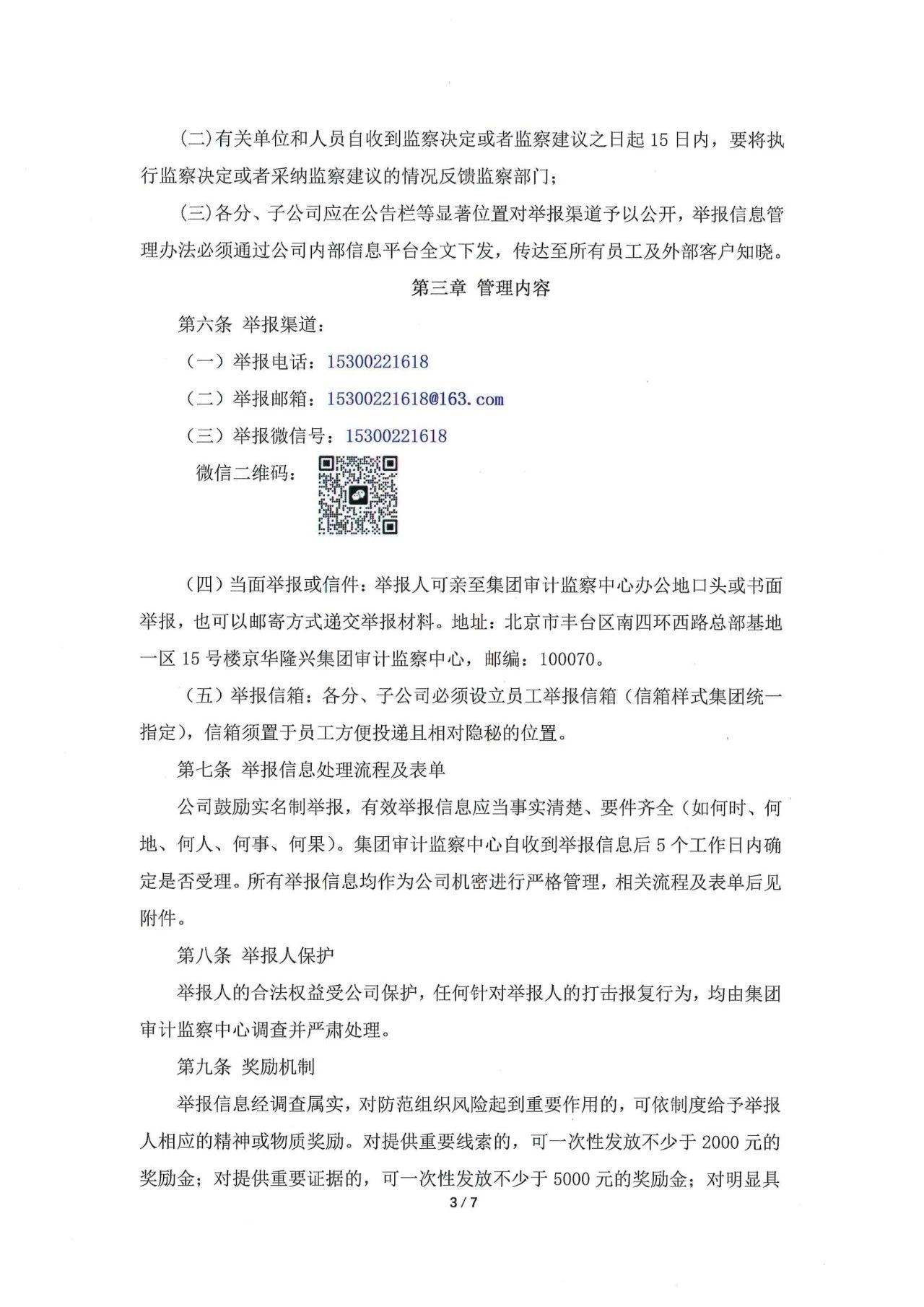
       各合作单位、产品供应商:根据我公司发展需要,为进一步推动我公司内部的廉洁文化建设,也为了保障贵单位在与我公司合作过程中的公平公正,确保合作共赢,现公布集团文件《NG娱乐隆兴集团举报信息管理办法》,请各合作单位悉知。


返回列表

下一条:热烈欢迎江苏国强集团领导到河北兆建参观交流

米乐线上官网_米乐(中国) 米乐登陆入口-米乐online(中国) 168体育·(中国)官方网站 Kaiyun - 开云「中国大陆」官方网站 kaiyun体育(中国)有限公司官网 M88体育(中国)官方网站 开云网页版_kaiyun开云(中国) 天博官方网站-天博tianbo(中国) 赢博·(中国区)官方网站